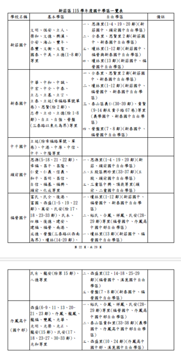
轉知「新北市115學年度各公立國民中學學區一覽表」,請查照附件。
說明:
一.依據「新北市公立國民中小學學區劃分及調整作業要點」辦理。
二.另依據「新北市立國民中學新生分發及入學作業要點」第4點、本局114年12月26日新北教中字第1142591068號函及115年1月2日新北教中字第1142669608號函規定,本市各
公私立國民小學應於115年4月20日(星期一)前,依學區劃分繕造二份應屆畢業生升入各國民中學名冊(含電子檔),一份送至國民中學,一份存校備查,先予敘明。
三.本市各國民中學應於115年5月25日(星期一)前複審各國民小學送達之新生名冊,如發現因國民小學造冊或其他錯誤而分發者,或非該校學區內之學生,不得辦理入學,並請其至應就讀之學校報到。
一.依據「新北市公立國民中小學學區劃分及調整作業要點」辦理。
二.另依據「新北市立國民中學新生分發及入學作業要點」第4點、本局114年12月26日新北教中字第1142591068號函及115年1月2日新北教中字第1142669608號函規定,本市各
公私立國民小學應於115年4月20日(星期一)前,依學區劃分繕造二份應屆畢業生升入各國民中學名冊(含電子檔),一份送至國民中學,一份存校備查,先予敘明。
三.本市各國民中學應於115年5月25日(星期一)前複審各國民小學送達之新生名冊,如發現因國民小學造冊或其他錯誤而分發者,或非該校學區內之學生,不得辦理入學,並請其至應就讀之學校報到。
瀏覽數:
分享